中超 看球直播 2024-09-28 16:40:09
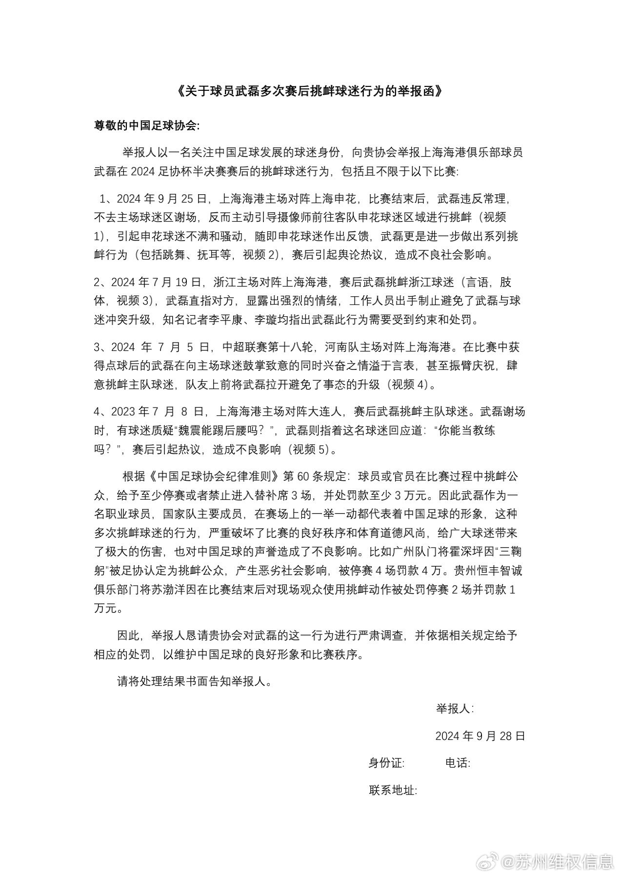
09月28日宣 对于武磊被申花球迷辱骂一事,有球迷实名举报武磊,称他多次挑衅球迷却未被处罚。
该球迷称,武磊在足协杯半决赛挑衅申花球迷在先,违反常理去客队球迷区谢场。除了申花,武磊对阵浙江、河南、大连人时都有挑衅球迷的行为,但未被处罚。
球迷举报内容↓
相关阅读:足球中超上海海港中国足球
相关资讯
直播
录像
资讯
热门
热刺
曼联
布莱顿
维拉
狼队
切尔西
莱斯特城
谢菲联
阿森纳
南安普顿
伯恩利
纽卡斯尔
水晶宫
埃弗顿
富勒姆
利物浦
纽卡斯尔联
曼城
西汉姆
利兹联
西布朗
南安普敦
巴萨
皇马
塞维利亚
黄潜
奥萨苏纳
巴拉多利德
格拉纳达
马竞
赫塔费
瓦伦西亚
塞尔塔
莱万特
阿拉维斯
埃瓦尔
皇家社会
韦斯卡
卡迪斯
贝蒂斯
毕尔巴鄂
瓦拉多利德
埃尔切
拉格纳达
维戈塞尔塔
马略卡
加迪斯
吉罗纳
拜仁
勒沃库森
门兴
法兰克福
狼堡
费赖堡
霍芬海姆
柏林联
不莱梅
美因茨
柏林赫塔
沙尔克
科隆
奥格斯堡
RB莱比锡
斯图加特
多特蒙德
比勒菲尔德
弗莱堡
梅斯
波尔多
布雷斯特
雷恩
摩纳哥
尼姆
尼斯
第戎
南特
马赛
巴黎
圣埃蒂安
斯特拉斯堡
蒙彼利埃
里昂
兰斯
洛里昂
昂热
里尔
朗斯
尤文
那不勒斯
国米
亚特兰大
罗马
博洛尼亚
AC米兰
佛罗伦萨
维罗纳
都灵
萨索洛
桑普
拉齐奥
卡利亚里
热那亚
帕尔马
乌迪内斯
贝内文托
斯佩齐亚
克罗托内
克雷默内塞
勇士
灰熊
湖人
火箭
雄鹿
猛龙
凯尔特人
热火
步行者
76人
篮网
魔术
奇才
黄蜂
公牛
尼克斯
活塞
老鹰
骑士
快船
雷霆
掘金
爵士
独行侠
开拓者
鹈鹕
国王
马刺
太阳
森林狼
圣克鲁兹勇士
温泉镇快船
盐湖城星
福特韦恩疯蚁
艾奥瓦狼
孟菲斯疾行者
长岛篮网
奥斯汀马刺
艾里湾鹰
杜兰特队
詹姆斯队
山谷毒蛇
乔治亚理工学院
迈阿密大学
加利福尼亚理工州立大学
圣塔芭芭拉分校
北卡罗来纳大学
俄克拉荷马城蓝
技巧挑战赛
三分球大赛
格林斯伯勒分校
毒蛇队
俄克拉荷马大学
维吉尼亚理工大学
VG
美国男篮
WNBA全明星队
拉脱维亚
爵士蓝队
爵士白队
G联赛点燃
南湾湖人
斯托克顿国王
大急流城驱动
汽车城巡行
沃西队
伊赛亚-托马斯队
佩顿队
巴里队
托马斯队
点燃队
波黑女篮
加拿大女篮
马卡比
马卡比拉阿纳纳
字母哥队
德隆队
加索尔队
特里队
诺阿队
瑞安-史密斯队
韦德队
四川
八一
吉林
浙江
江苏
山东
广东
新疆
上海
广州
辽宁
北京
福建
深圳
山西
广夏
天津
青岛
同曦
北控
山西男篮
内蒙古
南区星锐队
北区星锐队
南方明星队
北方明星队
南区明星队
北区明星队
宁波
星锐二年级
星锐一年级
北京大学
大学生联队